尊龙凯时人生就搏
首页
关于尊龙凯时人生就搏
尊龙凯时人生就搏概况
企业文化
董事长寄语
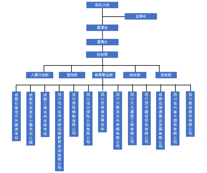
组织机构
公司领导
产业布局
教育产业
名师点播
保险金融
法律服务
酒店建筑
新闻媒体
新闻资讯
媒体报道
公司机构
石室尊龙凯时人生就搏外国语学校
林瑞汽车服务咨询有限公司
忠典律师事务所
君安商务有限公司
四川顶天建筑工程有限公司
尊龙凯时人生就搏缘大酒店
尊龙凯时人生就搏保险代理有限公司
成都佳瑞通置业发展有限公司
成都市国通运业有限责任公司
成都银犁冷藏物流股份有限公司
云南东盟国际冷链物流中心
四川尊龙凯时人生就搏名师点拨远程教育咨询有限公司
成都小精灵幼儿园
成都三德名师点拨学校
人力资源
社会责任
责任观念
公益事业
社会评价
尊龙凯时人生就搏党建
|
尊龙凯时人生就搏慈善
走进尊龙凯时人生就搏
ABOUT US
尊龙凯时人生就搏概况
企业文化
董事长致辞
组织机构
成长经历
员工风采
荣誉资质
人才招聘
您的位置:
首页
走进尊龙凯时人生就搏
组织机构
XML地图